惠游金秋 乐享国庆 广东文旅惠民活动指南请收好
国庆中秋假期,广东各地文旅福利来袭,文旅消费券、景区门票优惠、文博场馆延时开放、文创产品折扣,快来领取假期福利,开启精彩之旅!
2025年广东“金秋文旅消费季”惠民补贴活动
主办单位:广东省文化和旅游厅
时间:9月12日至11月20日
平台:“广东文旅”微信公众号、云闪付APP以及携程旅行(联动去哪儿旅行、Trip.com)、美团(联动猫眼)、飞猪旅行(联动Lazada、AliExpress、大麦网、淘票票)等平台
简介:公众在上述平台领取消费券后,可在消费券有效期内,预订参与活动的省内旅行社、旅游景区、旅游度假区、艺术演出场馆及相关文旅企业所提供的省内游、国内游、入境游度假线路,省内有关景区门票、文艺演出票、酒店住宿,入境旅游、低空旅游、游艇旅游、赛事旅游、乡村旅游、研学旅游、银发旅游、文物主题游等产品和服务,以及文创产品、旅游商品、文旅装备等。消费券每日限量发放,数量有限,先到先得,额满为止,具体时间将根据实际适当调整。具体规则以各发放平台活动页面展示为准。
广东美术馆、广东省博物馆特展专享7折票
时间:9月16日至10月16日
简介:第五届粤港澳大湾区文化艺术节期间,广东美术馆、广东省博物馆为持艺术节期间的各类演出票根的观众提供7折购买馆内特展门票的优惠服务。


广州市
“全运赋能·天河文旅体促消费”嘉年华
主办单位:天河区文化广电旅游体育局、天河旅游发展中心
时间:9月8日至10月12日,10月17日至31日
地点:天河区
简介:发放总额500万元的“天河文旅体惠民消费券”,覆盖正佳广场商贸旅游区、富力丽思卡尔顿酒店、广州购书中心天河店、华南国家植物园、金逸影城等天河区代表性景区景点、星级酒店、影剧院、文创商户等经营主体。
汕头市
绿梦2025礼颂华诞·烽火国潮节
主办单位:汕头市绿梦湿地生态园有限公司
时间:10月1日至8日
地点:绿梦欢乐世界
简介:国庆早鸟票6折优惠,国庆期间每日赠送200张免费门票;身高1.1米以下儿童、残疾人士(凭残疾证)、现役军人(凭军官证或士官证)、退役军人(凭有效证件)、消防人员(凭有效证件)免费;持首次办理台胞证(签发次数为01)的台湾同胞一年内到景区游览免门票费。
佛山市
祖庙博物馆门票优惠
主办单位:佛山市祖庙博物馆
时间:10月1日至8日
地点:佛山市祖庙博物馆
简介:购买全价门票享8折优惠。
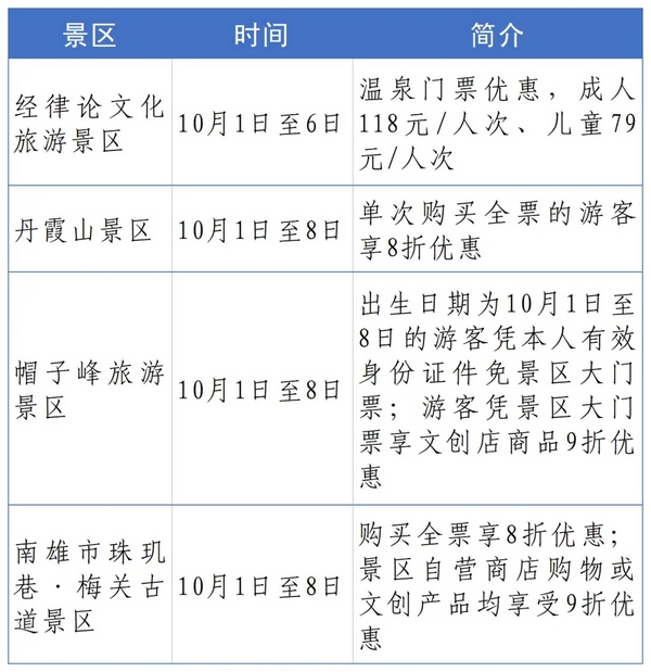
韶关市
景区优惠

韶关市博物馆文创购物优惠
主办单位:韶关市博物馆
时间:10月1日至8日
地点:韶关市博物馆
简介:指定商品1件8折、2件7折、3件及以上6折。
韶关市图书馆文创购物优惠
主办单位:韶关市图书馆
时间:10月1日至8日
平台:“风度书房文创店”微店平台
简介:购买风度书房周边文创产品享8.8折优惠。
河源市
霍山景区门票优惠
主办单位:霍山旅游风景区
时间:10月1日至7日
地点:霍山旅游风景区
简介:景区首道大门票8折。
梅州市
“高铁游梅州·惠享客都美”2025年下半年文旅消费促进活动
主办单位:梅州市文化广电旅游局
时间:7月28日至12月31日
地点:梅州市范围
简介:开展凭高铁票“领券满减”促消费活动,详情见“智游梅州”微信公众号。
景区优惠

中山市
红博城国庆嘉年华促销活动
主办单位:中共中山市委宣传部、中山市大涌镇人民政府、中山市商务局、中山市文化广电旅游局
时间:10月1日至8日
地点:中国(大涌)红木文化博览城
简介:各大红木品牌以及餐饮推出优惠活动。
“中山潮音票友局”音乐会
主办单位:中山市文化广电旅游局
时间:10月1日
地点:中山市西区街道西堤路(利高广场路段)
简介:观众凭中山市文旅消费联盟商户单笔满200元核销凭证换取专属音乐会票根入场,演出结束后可凭票根在指定合作商户享受专属优惠。
“五桂好生活·惠游绿谷”国庆消费券大放送
主办单位:五桂山街道宣传和教体文旅办公室
时间:9月30日至10月7日(派发),10月1日至31日(使用)
地点:五桂山街道桂南村
简介:依托桂南村活动现场发放一批覆盖五桂山景区门票、研学体验、餐饮优惠三大核心品类的纸质消费券。
阳江市
景区优惠

阳江市博物馆延时开放
主办单位:阳江市博物馆
时间:10月1日至8日
地点:阳江市博物馆
简介:延长开放半小时,开放时间为9:00—17:30。
阳江市文化馆延时开放
主办单位:阳江市文化馆
时间:10月1日至8日
地点:阳江市文化馆
简介:开放时间为8:30—22:00。
湛江市
景区优惠

肇庆市
景区优惠

清远市
英德旅游小程序文旅消费券活动
主办单位:英德市文化广电旅游体育局
时间:8月20日至10月20日
平台:英德旅游小程序
简介:新用户注册成功即可获赠100元消费券,消费时自动抵扣。
景区优惠

潮州市
景区优惠

备注:具体活动安排以各主办单位发布信息为准。
-
扫一扫在手机打开当前页









